Bhartiya Intellectual Property Practitioners Association | BIPPA
  • Home
  • About
  • Team
  • Photos
  • Blog
  • Quick Links
  • Contact

Trademark

  1. Home
  2. Blog
  3. Trademark
Categories
  •   Trademark 2
  •   Copyright 1
  • Patent
  • ISO
Most Viewed
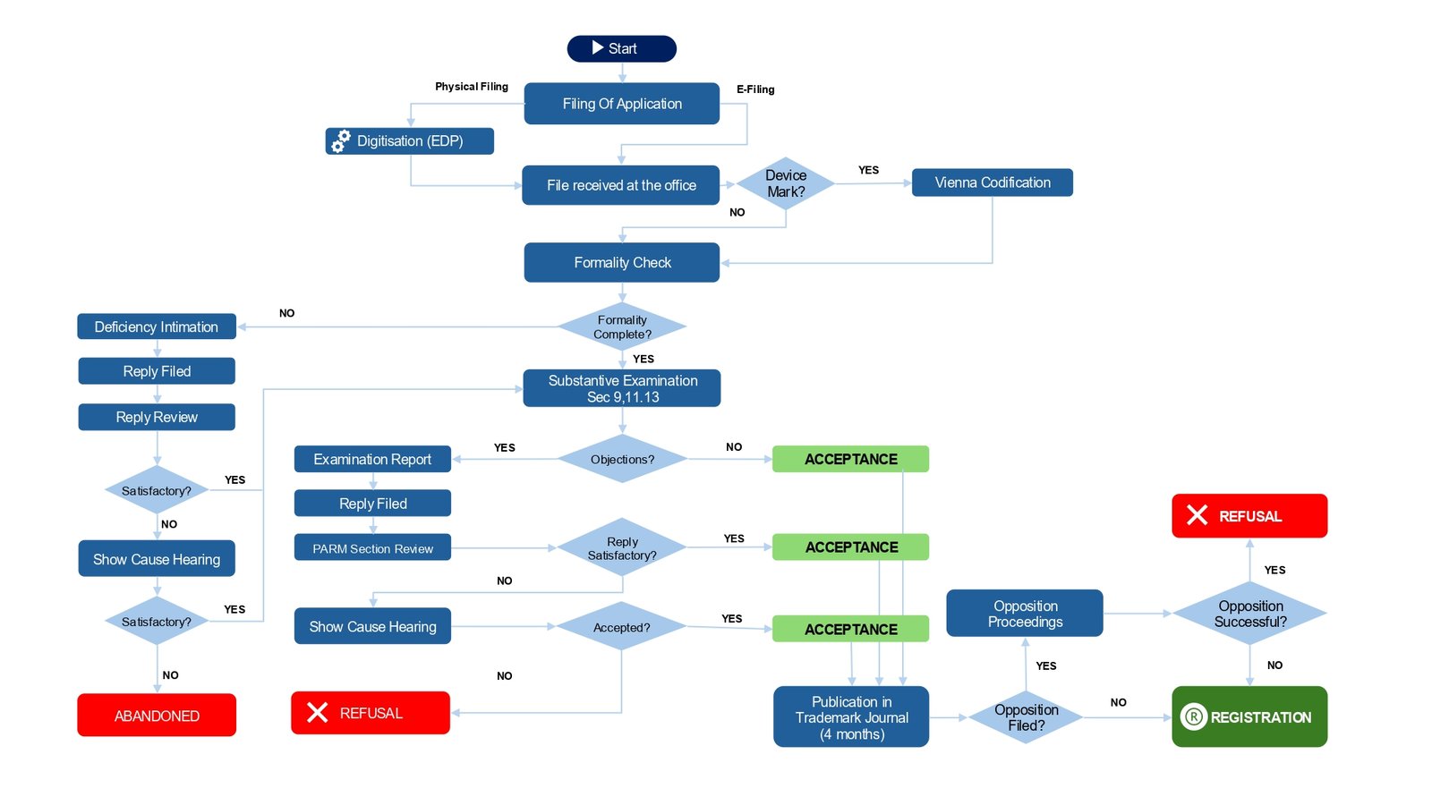
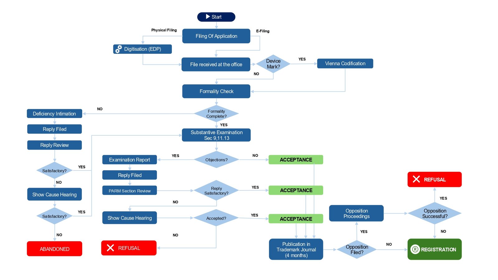
Trademark Workflow Chart

Trademark Workflow Chart

Trademark: Building, Protecting, and Leveraging Your Brand Identity

Trademark: Building, Protecting, and Leveraging Your Brand Identity

In the modern business landscape, where competition is intense and consumer choices are abundant, a brand is o...

Trademark Workflow Chart

Trademark Workflow Chart
30-03-2026
Share

Add New Comment

Contact Details

Address
 #365, Saraswati Kunj, New Delhi 72, India

Email
 contactbippa@gmail.com

Our Company

  • About
  • Privacy
  • Terms & Conditions

Quick TM Links

  • TM Search
  • TM Status
  • TM E-Filing
© 2026 All Rights Reserved . Bhartiya Intellectual Property Practitioners Association | BIPPA

By using this website you accept our cookies and agree to our privacy policy, including cookie policy.
[ Privacy Policy ]