Understanding Copyright: Protecting Your Creative Work in India
In today’s digital era, creative content is one of the most valuable assets for individuals and businesses alike. Whether it’s a piece of writing, a logo, music, softwa... More Details
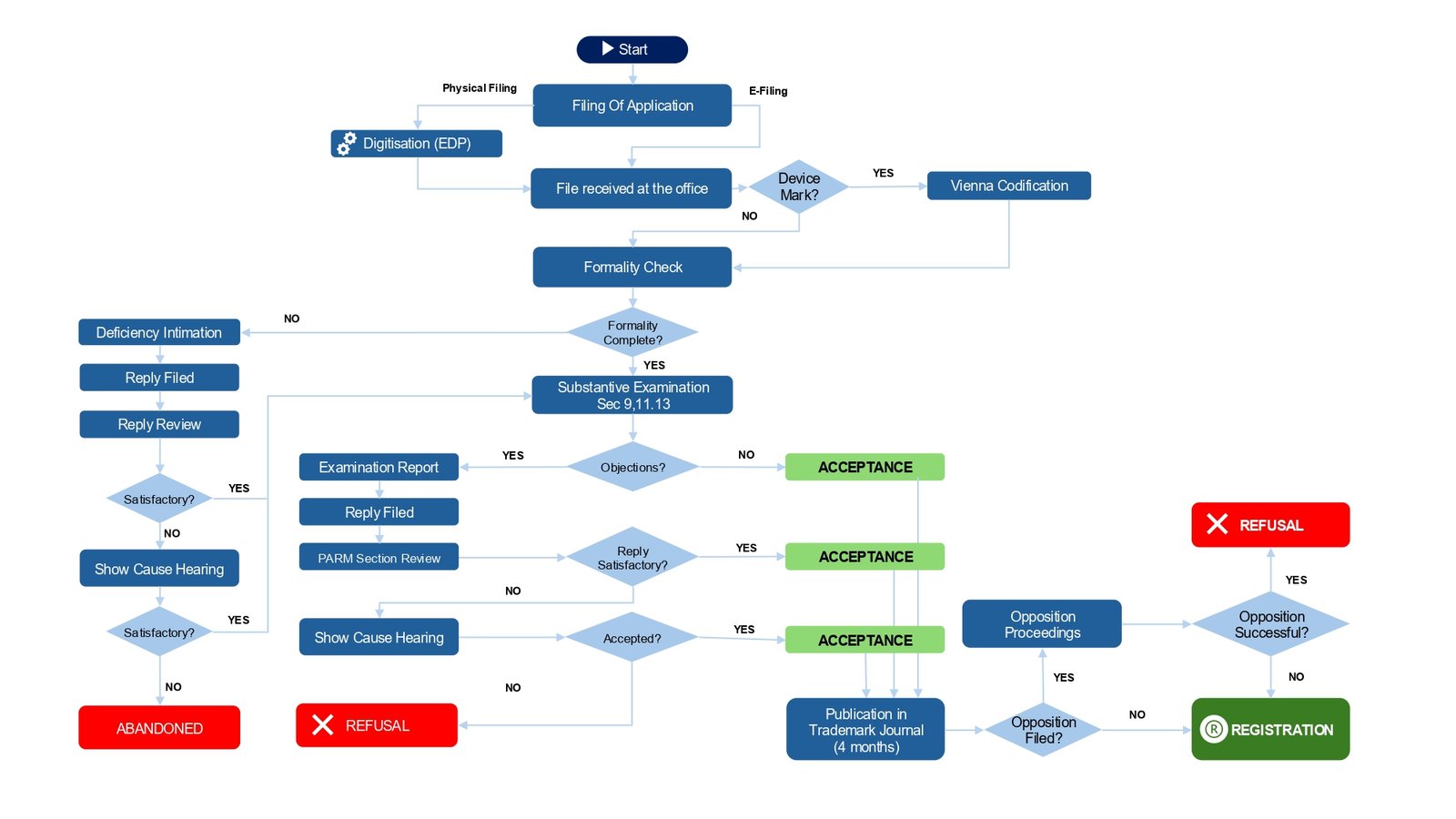
Trademark: Building, Protecting, and Leveraging Your Brand Identity
In the modern business landscape, where competition is intense and consumer choices are abundant, a brand is often the most valuable asset a business owns. It is not merely a name ... More Details